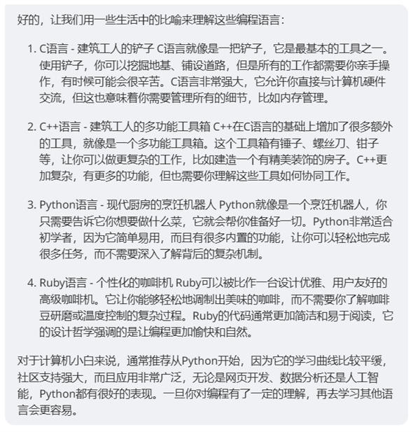
从上上周开始,老谢一直在测试问一问的流量。主要是测试的思路:就是使用AI工具来回答和我公众号领域相关的问题,以此来布局微信搜一搜当中的长尾关键词的流量。 问一问的账号是可以直接绑定视频号或者公众号的,以老谢的问一问为例,老谢绑定的是公众号,也就是说如果用户觉得你回答不错,就会给予你关注,而这个关注是直接关注在微信公众号上的。 先说下执行的结果,由于问一问1天只能回答20个问题,所以布局了差不多一周之后,公众号就开始涨粉了,平均下来,一天涨粉20-30个,完全不是问题,这还仅仅只是操作了1周的结果。 再来说下执行过程中的经验心得,使用AI工具,确实能够大大降低不少工作时间,如果手动回复20个问题,差不多要3个小时,使用AI工具之后,1个小时多点,就足够完成20个问题的回答。 因此,老谢会在本篇文章中,从问一问的基础注册、问一问的问题选择,再到AI工具回复优质答案的生成技巧,最后再到配图的策略。老谢会一如既往的将全部的操作流程,分享给大家! 如果你已经对微信的问一问了如指掌,或者已经开通了微信的问一问,那么接下来,你可以直接跳过这一小节的内容,直接进入第二小节即可. 1、什么是问一问 问一问是微信推出的问答平台,类似知乎、悟空问答等平台。想要进入问一问,目前需要通过手机端的搜一搜来进入。除此之外,搜一搜目前日活用户8个亿,且问一问的搜索权重极高,类似知乎在百度搜索结果中的地位。 2、如何开通问一问 打开“微信”,点击下方菜单栏的“发现”,点击“搜一搜”就会打开搜一搜的页面,在这个页面中的搜索框下方,就是问一问了。 我们可以点击“前往问一问”,点击“去回答”绑定视频号或者公众号(二选一),就可以正常的回答问题,也就是说你的问一问账号已经开通了。 问一问的引流玩法,目前分为两个思路,一种是通过回答热门问题来吸粉,一种是回答精准问题来吸粉。两者最大的区别,就是回答热门问题,往往吸引来的粉丝都是泛粉。回答精准问题,吸引来的粉丝则有利于后续的成交转化。 老谢的公众号是属于自媒体、互联网创业、互联网运营的类目,所以老谢更倾向于通过回答精准问题来吸粉。下面我们就来详细地说下操作步骤。 1、明确领域相关关键词 无论你是绑定视频号身份,还是公众号身份,建议大家要想搞清楚自己所在领域,或者你的目标用户群体是哪类人,有什么需求。从而提炼出你所在领域的相关关键词是什么。 比如:老谢的公众号,经过提炼后的关键词就有: 行业词:自媒体、新媒体、副业、网络创业、互联网运营、网络营销、网络推广等等; 产品词:抖音、小红书、快手、知乎、视频号、公众号等等;需求词:引流、流量、吸粉、点赞、涨粉、评论等等。 所以,当我们点击问一问之后,我们就可以通过搜索这些单一词汇或者组合词汇,来找到和我们领域有相关性的问题,如下: 2、选择问题的技巧 当我们通过搜索相关的关键词,所筛选出来的问题,并不是说该搜索结果内所有的问题都需要进行回答。这里给大家一个筛选的技巧: 如上图,我们筛选问题的时候,优先筛选关注人数多的问题即可。 挑选好问题之后,我们就需要来制作内容了,由于老谢的问一问账号是绑定了公众号,所以在回答问题的时候,只能选择回答图文的形式。接下来,我会从文案内容和图片制作的两个角度,来解析该如何产出能够有效引流涨粉的图文内容。 1、AI工具生产文案内容 市面上所有的AI工具,无论是chatgpt官网,还是国内套壳镜像的AI网站,想要更好的使用这些AI工具提高工作效率,核心根本是要学会如何使用指令来获取想要的精准答案,这就像《哈利波特》的魔法世界中,想释放魔法,就必须有匹配的咒语,不同的咒语也对应了不同的魔法。 我们先来看个案例,这个案例的问一问是:“新手小白学习哪种编程语言好?”如果你是一个AI工具的新手,你直接复制问一问的题目到AI工具中,你得到的答案是这样的,如下图。 这样的AI回答是相当低质的,也就是说,即使你用此方式完成了每天20条问一问的回答,得到的引流涨粉效果也是微乎其微的。因为站在用户提问的角度来看待这样的回答,是根本无法解决用户任何问题。 正确的方法应该怎么做呢?很简单!首先,你得学会AI工具的正确提问方式。我们把提问方式换成这句话:“我是一个计算机小白,我想自学编程,但是不清楚该学哪个语言。我现在的痛点是想知道哪个编程语言更适合我,用通俗的比喻给我讲清楚C、C++、python、ruby的区别,方便我做选择,一定不要用枯燥的术语,多用生活中常见的比喻让我明白”。这个时候,我们得到的AI回复是这样的,如下图。 这样的回答才是我们用AI工具来回答问一问的正确方式。所以使用AI工具来回答问一问的核心根本是要学会使用如何向AI进行提问的方法,这里给出一个AI提问的万能公式:身份+场景+痛点+方案=AI的正确回答。 何解?你是谁,你在什么场景下,有什么痛点,解决这个痛点打算用什么样的方案。换言之,你要学会用提问人的身份视角来提问,理解他当期的所处场景是想做些什么?再分析他的痛点是什么?以及想用什么样的方式来解决痛点问题。 2、图片该如何制作 我们既然采用图文的形式来作答,除了文案内容,也是要有图片的。依然拿上述的案例来说事儿,如果你在AI回答的内容中,加入了下面这张图片,然后把AI回答的开头改成:“作为一个14年的码农,接下来我会用生活中常见的比喻方式,来给你讲解下各类编程语言,都是干什么的,方便新人小白理解。” 这张图,再配上上述的这句话,再加上AI生成的内容,这妥妥的就是一个完美的回复!再比如,老谢在回复一些关于运营、引流相关的问一问的时候,老谢喜欢在问题的回答中,加入一些引流的效果图,如下图: 是不是感觉真实性更强了?也更容易吸引到别人的关注?而这就是图片在问一问当中,存在的意义及重要性! 那么,这些图片我该怎么去配呢?像数据类型的图片,由于老谢本身就是做运营的,所以手头此类数据截图一大堆,就算没有也可以找朋友要到。所以对你同领域内的数据型图片,是比较容易制作的。 而类似于像第一种这样的图片,用于佐证身份或者产生共鸣的类型图片,则需要我们用点心去寻找了,如果不怕版权的问题,可以去视频类的平台,截取其他人的。如果担心版权问题,则可以去国外网站或者寻找朋友解决,亦或是去电商类平台的评论区寻找图片。 AI回答问一问的玩法的核心重点,还是在于如何挑选到同领域的关注人数较多的问题,以及入行利用AI工具进行优质内容产出的技巧。 但是当你AI工具操作熟练下来,一天20个问题也就1个多小时就能完成。从实际效果来说,则需要把该工作不断的日常化,坚持产出至少1周以上,甚至更久,才能逐渐看到效果,而这个效果的产出,则非常类似于我们做百度霸屏,长尾词铺垫的引流一样,引流涨粉是长期性的。 老谢还是那句话:流量是正确布局和长期执行的结果,而非短期一蹴而就!思维不够、执行力不到位、内心浮躁,引流这件事必定做不好! 作者:谢雨轩
01 微信问一问基础篇

02 微信问一问操作篇


03 微信问一问内容篇(AI)





04 做个小小的总结

